​​​​​​

Think BIG Partnership

RESEARCH PROJECTS (Miami/Lima Offices)

  • Reviewing the Potential for British Infrastructure G2G in PERU 
  • Review of Anglo-American M&A Opportunities

          in the UK construction sector.

  • Review of UK investment Opportunities in Peruvian Infrastructure Projects

Vision

Global Experience

Maricarmen

Chinchilla

Our History


​PROMOTION & ADVICE ON TRADE & INVESTMENT

ALEKSANDAR PETROVICH

Abogado | Attorney at Law (Resigned Aug 31, 2024)

International Lawyer, an FLC Florida Bar Member and Member of the Florida Bar International Law Section, Member of the Madrid and Lima Bars; with practices in Latin America, Spain and the United States. He has a Doctorate in Law from Universidad Carlos III de Madrid; and has a strong International Litigation and International Trade & Business background. He has wide experience of Corporate Advice and Business Development in USA, Spain and Latin America. Aleks heads up Client Relationships and Assignments in the US and Latin America , and acts as the Partnership's Attorney.              

Anti-Corruption 

in Peru

LEFTY PANAYIOTOU
Director I Affiliate (Resigned April 4, 2023)
An interim Chief Executive, Non-Executive Director, Managing Director, Chief Operating Officer, Turnaround Director and Program Director. An acknowledged Infrastructure industry leader and expert (in construction, transport, oil and gas, power generation, water and waste, maritime, broadcasting, life science, advanced technology, and high-tech sectors. Lefty has a BSc in Civil Engineering from Portsmouth University, a Diploma in Company Direction from the Institution of Directors of which he is a Fellow Member, and a Postgraduate in Financial Management from the M Ross School of Management University of Michigan. He is a Member of the Institution of Civil Engineers, APEC Engineer Institute PE (Aust), Fellow of the Institute of Engineers Australia FIE CPEng and FIEAust NPER. He has international reputation having held roles as Interim CEO M+W Group Germany, Executive Managing Director Doosan Power Systems, Senior Vice President EES Alstom Power, Managing Director Costain International, Executive Managing Director Walter Bau, and held Project Management roles with Wimpey Plc during the 1980s.

GREG MALPASS

MBA | Civil Engineer (CEO since April 4th, 2023)

International Strategy & Business Development Executive- Greg has a Bachelor of Science Degree in Civil Engineering from City University London and an MBA from London Business School and New York Graduate School of Business Administration. He has 40 years experience working for Plc Groups and their CEOs in Corporate Strategy, Mergers & Acquisitions, International Trade and Investment, with particular focus on Infrastructure Sectors having worked with both International Construction Companies and The British Government's UK Trade & Investment as an International Trade Adviser. He has experience working in the UK, Mainland Europe, the Americas, the Middle and Far East. Greg heads up Client Relationships and Assignments in the UK and Spain, and is the Lead Partner for Construction Industry Clients worldwide.                       

Infrastructure

Development

in Peru

THINK BIG PARTNERSHIP

ORGANISATION

CHART

RESEARCH PROJECT​S (London/Malaga Offices)

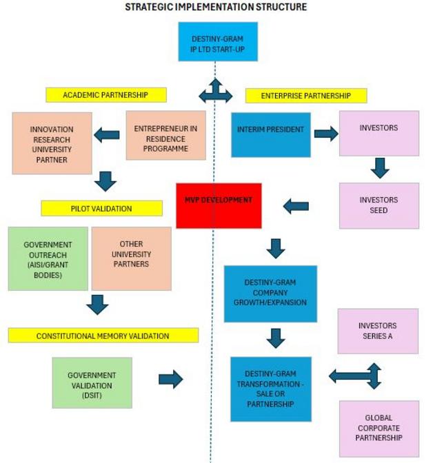
  • Launch of and Search for Investors in Destiny-Gram Personal Development AI Website Business
  • Management/Potential Sale of British Trade International as UK Trade Development Business 
  • Review of options for Global Capital as catalyst to M&A transactions & UK Construction Consolidation

​managing partners

(Europe & Americas)

COPYRIGHT

   © Think Big Partnership 2016                                              

NIGERIAN

​WASTE PROJECT BOARD

Analysis

Think Big Partnership ceased trading as an International Trade & Investment Consultancy on April 4th 2023. Contact: www.BritishTradeInternational.com

Aleksandar Petrovich-

Attorney at Law


"Think Big Partnership is

all about its Leaders, their

Global Experience, Analytical Skills

 and Strategic Vision."

NEWS REVIEW
   © Think Big Partnership                                               

RESEARCH PROJECTS (London Office)

  • Search for Strategic Investors & Global Capital from the MENA, Southeast Asia, and Australasia Regions as catalyst to M&A transactions & UK Construction Consolidation
  • Review of Options for Cooperation in Construction Technology and Manufacturing Joint Ventures

​AFFILIATE DIRECTOR/ NON-EXEC INTERIM PRESIDENT

(Middle East & Asia)

Founder/Proprietor: Destiny-Gram.com 

POWER POINT PRESENTATION



Philip Corsano - Applied Economics Consulting, M&A Integration and Valuation Consultant, USA


"Greg has a great understanding of how to navigate the waters of international M&A. He has extensive skills in the evaluation of international construction, and its economic sensitivity to the business cycle. He is an effective and trustworthy professional."


Sir Neville Simms - Chairman

Thames Tideway


" Greg is hard working, honest, prepared to speak his mind and be a bit different, without rocking the boat. I would not hesitate to recommend him for a senior and central role with clients"

Think Big Partnership ceased trading as an International Trade & Investment Consultancy on April 4th 2023. Contact: www.BritishTradeIntenational.com

Think Big Partnership New AI Business can be viewed at www.Destiny-Gram.com

M&A Report

NEW BUSINESS

​DESTINY-GRAM

Lefty Panayiotou appointed

Acting Interim President,

November 23rd 2021


Greg Malpass - Managing Partner

Think Big Partnership


"Lefty is a Big Thinker and brings leadership, his international network and reputation that the industry needs to broaden its horizons and find new investment and strategic partners."

​​

New Business      New Opportunity     Visit Our Site


    LOCATIONS

                London|Malaga|Miami|Lima

Managing Partners are based in UK/Spain and USA/Peru (with Affiliates in Middle East and Asia)

Search for

Investors

UK Plc

Trade

Promotion